2025年11月13日 行业动态:
首页 > 时事报导 >> 相关行业
相关行业

国能集团宁夏煤业10万吨/EVA项目新动态

发布时间:2024/5/23 14:24:10 来源:流程工业

2024年5月20日,国家能源集团宁夏煤业有限责任公司10万吨/年乙烯—醋酸乙烯共聚物项目(以下简称“EVA项目”)地面设施工程开工,标志着EVA项目正式迈入现场建设阶段。

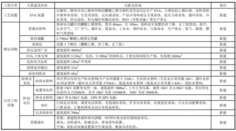
国家能源集团宁夏煤业有限责任公司10万吨/年EVA项目

建设单位:国家能源集团宁夏煤业有限责任公司

建设地点:宁东能源化工基地煤化工园区A区

建设性质:新建

建设内容:包括10万吨/年EVA装置及配套的公用工程、储运工程和辅助设施、环保工程等,项目部分公用工程依托宁煤烯烃二期项目和煤制油项目。

EVA项目是国家能源集团“十四五”规划的重点项目,项目总投资估算23.7亿元,利用烯烃二期富裕的乙烯和公用工程,生产涵盖光伏胶膜、电缆料、发泡鞋材、热熔胶、农膜等多个领域的EVA产品。项目实施后,乙烯需求量将增加,可增加石脑油加工量,既可解决烯烃二期项目乙烯装置不平衡的问题,也可解决各工艺装置负荷不平衡问题,同时可实现聚乙烯产品的差异化和高端化,促进聚烯烃产业纵深发展。

2022年9月27日,国家能源集团宁夏煤业有限责任公司10万吨/年EVA项目正式开工。

其他EVA项目动态

宝丰能源年产25万吨EVA项目,自2024年2月初投产以来,生产稳定,目前产量负荷已提高至90.4%,实现了稳定运行。宝丰能源由此开创了用煤替代石油生产EVA的行业先例,打通煤基聚烯烃全产业链、全产品链。

204年2月27日,联泓新科子公司联泓格润(山东)新材料有限公司20万吨/年EVA装置土建工程正式开工。该项目装置采用巴塞尔管式法反应技术,能够生产光伏级EVA树脂颗粒。






免责声明:本图文、资料来源于网络,转载的目的在于传递更多信息及分享,并不代表本网站赞同其观点和对其真实性负责,也不构成其他建议。仅供交流,不为其版权负责。如涉及侵权,请及时与我们取得联系: zpia2008@163.com。